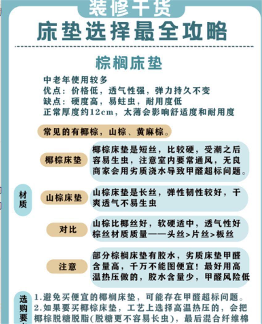
弹簧床垫和棕榈床垫到底哪种更好?看完这5点对比,就清楚了
弹簧床垫和棕榈床垫到底哪种更好?看完这5点对比,就清楚了
买床垫时,爸妈说棕榈垫不挑床更合适,卖家则告诉我弹簧垫舒适感更强,搞得我很纠结。为此,我特意从5个方面将两种床垫做了对比,这才搞明白该怎么选!
①环保度:弹簧垫优于棕榈床垫

弹簧床一般是以高碳钢为原料,经过高温压制成的,加工过程中基本不会用到胶水;

而棕榈床垫通常是用椰子壳外层纤维和胶水黏合压制而成的,有胶水就一定有污染,无论用量的多少,所以在环保度上肯定没有弹簧床垫好。
尽管也存在纯手工制作的棕榈床垫,不过这种方式的制作成本高且售价昂贵,市场小,所以已经很少有商家采用纯天然手段编织棕榈床垫了。
②舒适度:弹簧床垫好于棕榈床垫

弹簧床垫与身体贴合度高,躺在上面柔软舒适。比较好的弹簧床垫会根据身体需求调整弹簧的强度,比如臀部弹簧软,腰部弹簧硬,躺在上面自然形成曲线,肯定很舒服。

棕榈垫支撑力度强,整体偏硬,对于年轻人来讲,舒适感差一些。
③价格:棕榈床垫低于弹簧床垫
棕榈床垫售价低于弹簧床,这个是不争的事实。
④匹配度:棕榈床垫好过弹簧床垫

棕榈床垫不挑床的尺寸和款式,使用时限制性小;弹簧床垫则需要考虑床的尺寸、高度等细节问题,否则买来的床垫根本摆放不下。
⑤使用寿命:二者相差不大

床垫的使用寿命长短,主要看所选床垫的质量。
像弹簧床垫,若做工不到位,用过一段时间就会有塌陷、绷簧的状况;棕榈床垫也是同样,质地不好,也会被压变形。
家用选哪种床垫

其实综合看来,二种床垫各有千秋,选哪种最终在于个人喜好。
喜欢硬床,家里有老人,且追求低价的,选棕榈床垫;喜欢柔和质感,预算充足的,首选弹簧床垫。
如何挑选床垫:


不知道如何挑选床垫,可以参考图中的参数。这些仅是个人经验,买床垫还要结合自己的实际情况。
(图片来源于网络,如有侵权立即删除)
标签:
171
贷款的“一分利息”是怎么算的? 现在越来越多的人在使用分期贷款,买房买车买包包,花呗,借呗,白条,网贷,五花八门的贷款产品层出不穷。 面对这些贷款,究竟应该如何选择...
132
40年产权的公寓房能买吗?有没有增值空间?年轻人最好要了解清楚 买房,几乎是每一个人一生中必须要经历的一件事情,尤其是对于要结婚生子的家庭来说,房子是生活的基础,是比...
118
亚洲5大机场免税店买什么最划算?看看这个不会被坑~ 出国游玩,自然少不了扫货!不过,别以为免税店都便宜~下面特为大家奉上汇集了亚洲热门机场免税店扫货攻略,告诉你什么才是...
185
覃培军:《路人甲》主演之一,经历坎坷,他是一个有故事的人 覃培军:影视演员,摄像师,做过“横漂”,主演过《路人甲》 他是一个有故事的人 覃培军,在电影《神画奇踪》(原...
169
生抽和酱油有什么区别?究竟哪个好?一文读懂,知道了别选错 酱油是我们日常常见的一种调味品,它酱香浓郁、色泽红润,因其在烹饪菜肴时可以起到很好地提味增色的作用,所以深...
167
萌娃不一样,秦米粒主动帮爸爸穿鞋,小花妹妹一棍子挥向邓超 如今在娱乐圈中,许多我们熟悉的明星们都已经结婚生孩子了。在他们的社交账号中,除了日常的晒新剧、晒行程,还有...
176
旅行的目的是什么?旅行的意义又在哪里? 计划旅行前,不知道你有没有想过旅行的目的?当然最终的目的是让身心得到放松,在身心愉悦的同时,你有没有发现一个不常见的自己被激...
180
河北富豪荣盛发展老板耿建明 1、个人简历 (1)出生。1965年耿建明出生于江苏南京。 (2)当兵。1980年——1985年他在部队入伍当兵,成为一名基建工程兵。 (3)求学。1984年-1986年,...
136
DNF:分享新换装快速获取方式,7天刷齐一套换装,这才是真大佬 换装是DNF自BUFF技能改版之后被玩家们挖掘出来提升自身实力的方法,一开始换装装备并不流行,虽然提升很高,但是获...
89
DNF:GSD的究极波动刃究竟实装过没有?当真是一把传说中的武器? 对于DNF老玩家来说,基本上都会经历过的,就是GSD带刷天空之城的城主了,要知道那幅图在那时候可以说是噩梦级别的...
176
余霜为EDG战术泄露事件道歉,承认自己翻译有误,网友:现在才来 围绕着EDG这样的国电战队新闻并不少,泰拳警告抑郁刀法等都太多了。其中反应比较强烈的就是2年前的EDG泄露战术事...
115
说文解字:湿吻 今天重点解释吻,想了解更多何为湿~吻的同学呢 自己百度一下! 接吻是男女表达爱的一种方式。而“吻”的本义是什么呢? 《说文解字》:“吻,口边也。从口,勿...
179
史上最准的直男测试题 目测今天的这篇“直男测试题” 会难倒手机前千千万万的男同学 接下来JJ来给大家分析分析 感受一下这份丧心病狂 1 1 女朋友约会时没来得及化妆 “我今天素颜...
150
日本人也过春节吗?否!日本的新年是元旦 在我们国家,春节是一年最热闹的时候,是非常重要的节日。有些人可能好奇了,与中国文化渊源颇深的亚洲国家也过年吗?事实上,韩国、...
85
平行进口车:优点缺点有哪些 近年来,平行进口车在汽车市场上备受瞩目。虽然经济实惠和更多车型选择是其吸引力之一,但我们也不能忽视其中的一些问题。在本文中,我将为您揭示...
192
大同潘家园游玩攻略! 大同潘家园地处古城核心地段,坐落于清远街北侧,东临开化寺,南接华严寺,西望朝阳宫、西城墙,北扼大同府衙。 以山西传统木结构彩绘建筑设计蓝本,着...
145
齿轮的模数是什么?代表什么含义 ▶ 机械的江湖,疑难杂症颇多 「问」:老张,一说到齿轮大家都会提模数,模数到底是什么意思?书上就只是给了一个公式,我不理解。 「老张」:...
185
安以轩晒出甜蜜二胎照!与老公幸福拥吻,宣称这胎结束就封肚 说起安以轩,最近几年因为结婚渐渐开始隐退家庭,有不少的小伙伴可能都渐渐的忘记她是一名演员了。说来也是,在这...
154
1118视频什么意思什么梗 抖音微博1118事件始末私处长蛆是真的吗 “1118视频”到底是什么梗? 贝姐来说说这两天的这个梗“1118视频”到底是什么意思?就是11月18日开始疯传的视频,总...
113
《萌妻食神》团灭,丁弃、白崇业被杀,小沈总也死了,男女主失散 《萌妻食神》刚开始蛮甜的,结果越到后头越虐心,新义堂的人死光了,黑风寨的人也死光了,编剧真的是古今第一...