电力概念全面梳理!
20世纪出现的大规模电力系统是人类工程科学史上最重要的成就之一,是由发电、输电、变电、配电和用电等环节组成的电力生产与消费系统。
下面给大家盘点电力各领域龙头企业!

电力系统分火电、风电、水电、核电、新能源四种!

火电:
龙一华能国际,
龙二华电国际,
龙三大唐发电

水电
水电龙头:长江电力全国最大的水电公司

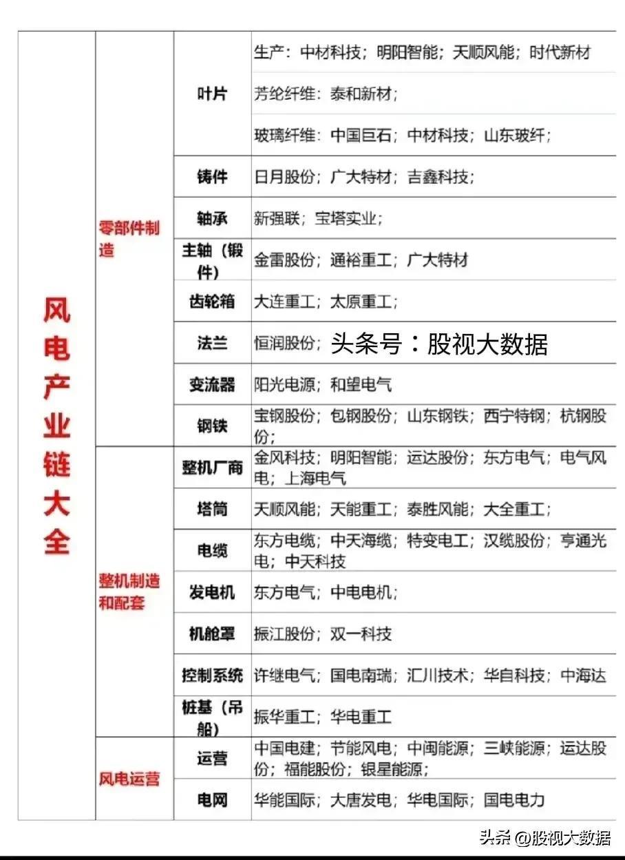
风电产业链全图

风机龙头:金风科技;叶片龙头:中材科技;铸件龙头:日月股份………

核电主力中核集团:中国核电、中国广核

虚拟电厂概念核心龙头名单

海上风电产业链全图

太阳能发电产业链全图

电力二次设备是对电力系统一次设备进行监视、测量、控制、调节和保护的辅助设备,不直接和电能主回路产生联系的设备。

特高压上下游核心龙头名单

今年一季度企业发电量排名:华能国际反超国电电力夺得第一!

电力行业央企上市公司名单!

风电零部件概念名单

“中特估”+电力概念

随便带上充电桩概念名单!
公开信息整理分享,仅供参考,并不构成对任何人的投资建议,请自主决策,自担风险。
股视大数据,选股更简单!
[比心][比心][比心][比心][比心][比心][比心][比心][比心]
标签:
135
马航MH370航班事件:揭秘真相,抚慰人心 马航MH370航班事件是一起震惊全球的航空灾难,自2014年3月8日失联以来,该事件一直牵动着无数人的心。尽管已经过去了多年,但随着即将开庭...
144
他是近代最大“大老虎”,贪公款上亿,陈赓大将却还亲自为他求情 不管国家管理的多么严格,总会有那么一些人,受不了金钱的诱惑,而选择去贪污,在新中国刚刚成立的时候,就出...
102
远看像黑点,近看似飞蛾,在卫生间和厨房,你有发现蛾蠓吗? 今天竟然在卫生间看到了一只蛾蠓(é měng),顿时感觉事情不妙,必须要彻底做一下卫生了。 蛾蠓虽小,危害却大,如果...
201
三星Galaxy Note7爆炸事件全回顾 经过三星几个月的调查分析,三星于1月23日在韩国首尔召开新闻发布会,三星电子无线事业部总裁高东真介绍Note7燃损事件调查结果,从结论上来讲,Gal...
184
1983中越法师斗法事件 1979年年初,为针对越南在中越边境不断挑起事端和嚣张蚕食中国边境领土,我国对越南发动了自卫反击战。 在1983年时,我国正在和越南进行作战,但当时的中越...
190
“贪官杀手”胡文海,一夜杀14人,被捕时笑称:还有40人没杀 山西晋中市大峡口村发生的一起血腥事件震惊了整个国家。被冠以“杀人恶魔”称号的胡文海,在短短三小时内,夺走了...
170
再一次劝告:养狗有这10个“害处”,不要轻易饲养! 在没有养狗的时候,很多人都只注意到它的优点,却忽略了它的缺点。其实,养狗是一把双刃剑,有利有弊,养一条狗,不仅有好...
124
什么是科学育儿?科学育儿有什么好处? 现在越来越多的科学育儿理念,已经被大多数中国家庭所接受与认同,科学育儿不仅会让宝宝拥有高质量的童年生活,同时也是缓解都市夫妻育...
76
起点小说8月上架新书速报:跃千愁首订过万,流浪的蛤蟆首订三千 7月在不知不觉中过去,新的一月到来,又到了一批新书上架的时刻。 一大早就看到了某“扑街”作者新书 首订过万...
84
上海滩许文强在现实中真的存在吗?网友表示原来是他啊 相信很多人都看过《上海滩》,这部民国剧后来也被拍了好几个版本,起初是香港无线电视台出品的版本,是由周润发、赵雅芝...
193
DNF:宝哥晒出3年前结婚照片,3年前后对比,以前的韩茜茜真好看 如今DNF从2008年上线到现在历经10年的发展,在这10年时间里能留下来现在还在玩DNF的老玩家已经不多了,很多老玩家也...
197
范柳原人物分析 ——学习笔记 范柳原是张爱玲《倾城之恋》中非常引人注目的男主角,也是张爱玲作品中不可多得的以正面形象出场的男性人物,他看上去是一位放纵自我的纨绔子弟...
73
俄罗斯第一大城市是莫斯科,那俄罗斯第二大城市你知道在哪儿吗? #云游风物之旅# 俄罗斯,这个地广人稀的国度,拥有令人惊叹的国土面积和丰富多样的地理特点。在这个国家中,有...
198
八路军一次损失497人!团主力距离4公里,为何没有救? 在抗日战争的烽火纷飞中,八路军作为中国共产党领导下的主力军队,屡建奇功、立下汗马功劳。但在战争的残酷现实面前,英...
79
“paperang”世界四大纸飞机之一 超强的滑翔能力 Paperang这款纸飞机相当独特,1977年由EdmondHui根据滑翔机的空气动力学,独立地发明了一种隐形轰炸机似的新型纸飞机。它具有可准确控制...
181
吴亦凡妈妈是谁 吴亦凡妈妈多有钱 吴亦凡妈妈背景 最近吴亦凡事件闹得沸沸扬扬!到底是怎么回事?那么,吴亦凡的妈妈是谁呢?吴亦凡的妈妈到底有多有钱?吴亦凡的妈妈背景!让...
203
石达开成都受审慷慨陈词,凌迟被刀割没说一句话,真正奇男子 #暑期创作大赛#1863年(同治二年)6月27日,石达开在成都公堂接受审讯。面对主审官的诘问,他慷慨陈述清廷的腐败无能,...
182
《琅琊榜》前太子萧景宣:被废三部曲 《琅琊榜》剧中,前太子萧景宣处在一人之下、万人之上的高位,内宫里还有一个宠冠六宫的母妃。如果他能专心朝堂之实事,勤勉简政,为百姓...
152
破风手·钟方达 说在前面的话 以下全部内容仅为交流学习!请勿以此为投资依据!以下全部内容仅供参考,不对投资者构成任何建议! 文︱行业观察员 方才 先说一个词,破风。 爱好...
146
揭开净水器这四大骗局,不少人还被骗,净水器没必要装?科普真相 在净水器购买的过程中,不少人因为对产品不熟悉和不了解,掉入到一些销售陷阱之中,还有不少人购买就去被骗,...