妈妈购星店被叫停 兄弟公司贝因美遭股东大量减持
记者 贺向军 实习记者 刘钦文 报道

近日,贝因美集团旗下母婴电商平台妈妈购遭到大量投诉,多名用户称在妈妈购交7000元加盟星店后,不仅无法兑现相应权益,长期不结算商家货款,商品质量也无法保证,决定退店时平台却百般推阻,保证金至今仍未得到退还。
与此同时,据多名投诉人称,知名母婴品牌贝因美董事长也曾为妈妈购进行宣传。记者观察到贝因美股价近期也表现不佳,截至10月29日收盘报6.10元/股,较10月初的开盘价已经跌了12.45%。此外,该公司的第二大股东恒天然乳业今年也减持凶猛,目前的持股比例较年初已经腰斩。
记者针对星店事件致电妈妈购平台,截至发稿,暂未得到回复。
星店疑为传销被叫停
近日黑猫投诉上出现了大量关于"妈妈购"的投诉,搜索"妈妈购"共计得到990条结果,与星店业务相关的则为67条,投诉时间主要集中于2020年6月至今,投诉内容主要为不履行退店手续,交了钱就联系不上,要求立即退款并道歉。
"贝因美妈妈购公司以星店的名义全国各地拉人头,收我七千块钱的星店费用,说是打造网红团队,帮助星店卖货,给星店分红,收费后没有任何的服务,到现在平台瘫痪,钱也不退。"一位投诉者表示。
妈妈购,成立于2015年3月20日,贝因美集团旗下母婴电商平台,官网介绍称,深度聚焦亲子家庭经济,为宝宝、妈妈及家庭成员提供一站式以亲子母婴为特色的精品百货、垂直服务和权威内容的复合型消费,宣称打造社交电商新零售平台。
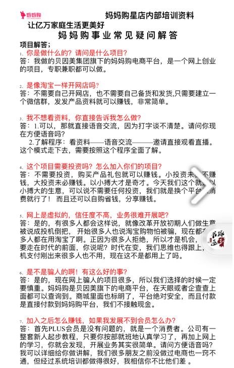
投诉信息中一位投诉人还曝光了"妈妈购星店内部培训资料",里面使用统一的话术来教人们推广妈妈购。例如,"不需要开网店,也不需自己备货发货,只用建立微信群,发发产品资料就能挣钱,非常简单。""我们很多朋友之前没做过电商也一窍不通,但经过系统培训都做得很好,我相信你不比他们差。"等等。

图片来自黑猫投诉
关于盈利模式,另一份投诉者提供的内部资料中,显示了妈妈购星店的六级返利。其中普通店主可获得所有粉丝销售利润的5%,一级店主可获得分店粉丝销售利润的10%,二星店主可获得分店粉丝销售利润的15%,三星店主可获得分店粉丝销售利润的20%,四星店主可获得分店粉丝销售利润23%,五星店主可获得分店粉丝销售利润的26%。

根据我国《禁止传销条例》第二章第七条指出,下列行为属于传销行为:(一)组织者或者经营者通过发展人员,要求被发展人员发展其他人员加入,对发展的人员以其直接或者间接滚动发展的人员数量为依据计算和给付报酬(包括物质奖励和其他经济利益,下同),牟取非法利益的;
(二)组织者或者经营者通过发展人员,要求被发展人员交纳费用或者以认购商品等方式变相交纳费用,取得加入或者发展其他人员加入的资格,牟取非法利益的;
(三)组织者或者经营者通过发展人员,要求被发展人员发展其他人员加入,形成上下线关系,并以下线的销售业绩为依据计算和给付上线报酬,牟取非法利益的。
随后记者以加盟商身份向妈妈购咨询星店业务,客服表示,"目前该项目已被叫停,不能加盟。"关于日后是否有可能重新加入则表示,"未接到任何通知开展相关业务。"
贝因美股价下跌 股东减持
"为了让我们相信妈妈购,贝因美的谢宏先生亲自去胶州宣传推广妈妈购,11月杭州启动大会,谢宏及贝因美高层出席讲妈妈购未来发展前景,让我们相信妈妈购会改变。"一位投诉人在投诉信息中表示。
根据企查查数据显示,宁波妈妈购网络科技有限公司和上市公司贝因美股份有限公司的第一大股东均为贝因美集团,贝因美集团控股妈妈购75%,占股贝因美股份有限公司27.13%。妈妈购与贝因美实为兄弟公司。
贝因美作为国内知名母婴品牌于2011年在深圳证券交易所挂牌上市,据AC尼尔森数据显示,2014年在国内母婴店和商超渠道,贝因美的市场占有率位列第三,是前三甲中唯一一家本土奶粉品牌。
不知是否受妈妈购星店被大量投诉影响,近日贝因美的股价也有所下跌。2011年4月上市时开盘价为15.68元,截至2020年10月29日,贝因美开盘价仅为6.10元。
10月29日,贝因美发布2020年第三季度报告,报告中表示,前三季度归母净利润共计5079万元,而根据2020年半年度报告显示,前两季度归母净利润为4289万元,第三季度仅盈利790万,同比下降50.12%,与前两季度对比之下,第三季度业绩表现低迷。
回看贝因美过去几年的经营状况,2016年至2018年营业收入连续下滑,分别为27.64亿元、26.60亿元、24.90亿元,2019年营业收入有所上涨为27.85亿元。从利润情况来看,2016年至2017年持续亏损,归母净利润从-7.8亿元扩大至-10.57亿元,2018年扭亏为盈至4111万元,然2019年再次亏损至-1.03亿元,同比下降350.73%。
扣非归母净利润则连续四年为负数,2016年至2019年分别为-7.98亿元、-11.39亿元、-2.16亿元、-1.38亿元。总资产也在逐步收缩,从2016年的60亿元缩至2019年的43.75亿元。
10月28日,贝因美发布关于持股 5%以上股东减持股份计划数量过半的进展公告,贝因美第二大股东恒天然乳品(香港)有限公司(下称"恒天然")计划以集中竞价或大宗交易方式合计减持公司股份不超过 3067万股(占公司总股本比例 3.00%)。
这并非恒天然第一次减持贝因美股份,2020年3月、2020年5月和2020年8月,贝因美接连发布恒天然减持计划完成的公告,恒天然所持有贝因美的股份也从17.82%降到目前的7.82%,减持数量超过一半。
本文由新华融媒·看财经原创出品,未经许可,请勿转载。线索征集热线:15184711302