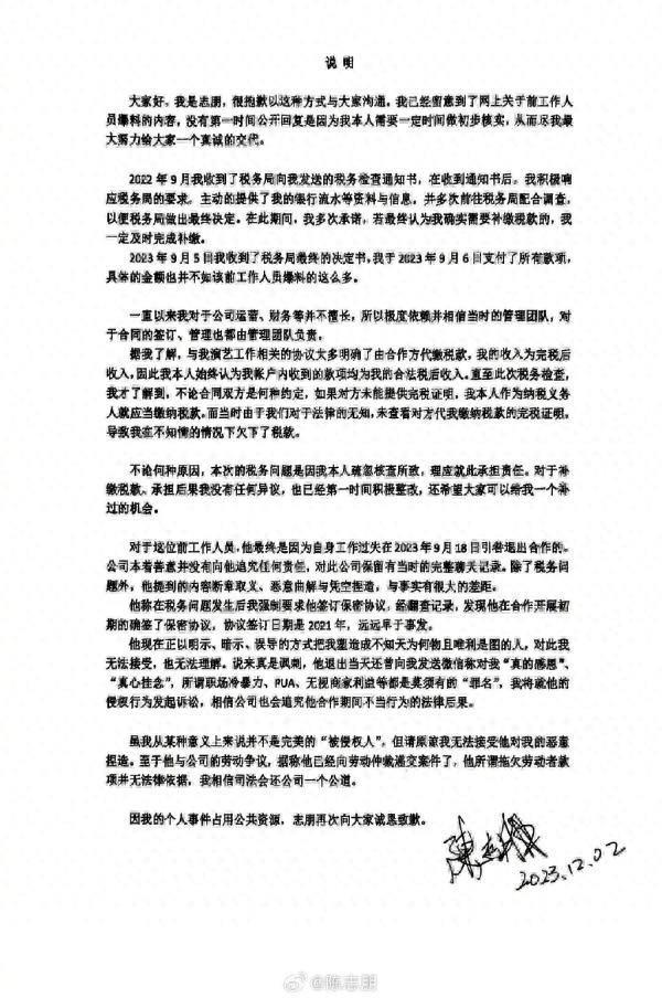
被指偷税漏税,陈志朋发文回应
12月1日,陈志朋前员工爆料陈志朋在2019-2021年期间疑似偷税漏税,并拖欠员工赔偿金等,引发热议。
澎湃新闻编辑:忻燕 素材来源:@陈志明 网络 责任编辑:蒋格伟 校对:施鋆
12月2日,陈志朋发文回应此事,并在文中称:在不知情的情况下欠下税款,不论何种原因,本次的税务问题是因本人疏忽核查所致,对于补缴税款、承担后果没有任何异议。
对于该员工所说的拖欠员工赔偿金等问题,陈志朋也回应称“至于他与公司的劳动争议,据称他已经向劳动仲载递交案件了,他所谓拖欠劳动者款项并无法律依据,我相信司法会还公司一个公道。”

来源: 澎湃新闻
标签:
111
八达岭长城7月30日起闭园并暂时封闭景区 大皖新闻讯 据八达岭长城风景名胜区官方微博消息,八达岭长城7月30日起闭园并暂时封闭景区。 尊敬的广大游客朋友们: 根据气象台预测,...
181
双规是什么? 双规是指“中共党员在接受检察机关调查前的党内调查和限制人身自由”,是一种党纪处分措施。在双规期间,被调查人的人身自由会受到限制,同时也会接受组织的调查...
64
江苏省普通高中学业水平合格性考试成绩即将公布 江苏省教育考试院消息,江苏省将于2022年2月28日15:00后向社会发布学业水平合格性考试成绩,请各位考生和家长注意了! 注意事项...
56
福建新任1位“80后”副县长 5月13日,漳州华安县十八届人大常委会召开第22次会议。会议表决有关人事任命。 会议表决通过张长禄为华安县人民政府副县长、县公安局局长。 张长禄,...
132
刚刚!江西高考分数线出炉!文科一本529分,理科一本509分 加速急报! 牵动万千人的高考分数线! 出!来!了!!! 江西高招分数线权威发布 云上九江第一时间给你们送上 一分决定...
64
杜兰特谈退役流言:我没有打算在不久的将来退役 根据此前报道,记者Marc Stein发文写道:“经常与我交流的一位球队高管坚持认为,根据他的消息源 , 比起新赛季继续为篮网效力,凯...
87
20本现代言情青春类,很甜很撩的校园宠文。 《国民校草是女生》-战七少 《拎起那只兔耳朵》-雾下菘 《撒野》-巫哲 《病态宠爱》-藤萝为枝 《榴芒跳跳糖》-南奚川 《小清欢》-云拿...
119
小萨:我知道自己没被驱逐 我只是去喘口气冷静一下 直播吧1月31日讯 国王今日118-111击败森林狼。赛后,国王中锋小萨博尼斯接受了媒体采访。 小萨博尼斯第四节比赛被吹个人本场第...
194
齐齐哈尔-抚远间恢复开行两趟列车 生活报讯 (记者栾德谦) 21日,生活报记者从铁路部门获悉,近日,齐齐哈尔至抚远的K5161/4/1、K5162/3/2次等省内列车将恢复开行。铁路部门提醒广大...
169
每日推书:《风月》明目张胆是走肾,谨小慎微才走心 《风月》 作者:苏他 简介:你说过谎吗?” “说过。” “什么?” “周烟从来不爱司闻。” 我应该拥有爱情,哪怕你们觉得我...
172
儿子不行老子上,陈冠希的爸爸呛声林志玲 最近,陈冠希和林志玲的事情闹得很热闹,在双方相互指责的情况下,这一话题却仿佛陷入了罗生门,真相不得而知 首先,林志玲发申明表...
73
「Cosplay正片」铠甲勇士刑天十周年 修罗铠甲正片 出镜:写怀 铠甲勇士yyds 修罗也是一直很喜欢的铠甲 愿望是把前两部13套铠甲全部收集!#cosplay##铠甲勇士##泉州##扩列#...
129
走向春天的下午 作者:几米 推荐理由: 春天温暖的午后,走进绘本中的春天,别有一番滋味。《走向春天的下午》其实是一本记录小女孩碎碎念的绘本。几米用温柔的笔触,描绘着明...
60
公共维修基金发票丢失是否影响买卖房子 胶东在线消息 近日,问题编号为905883的网友留言咨询:我家有单独的土地证和房产证,办房产证的时候缴纳了公共维修基金,但是发票找不到...
91
迪丽热巴微博晒美照,五官深邃,身材凹凸有致,妩媚动人 迪丽热巴,作为新晋的小花,拥有深邃的五官,长相标志,人缘好,演技也不错。 近日,迪丽热巴在微博更新了自己的美照...
200
演员邓伦手机壁纸 人间天使...
195
路人女主精美图!(日常分享) 我永远喜欢加藤惠! 这张一直在当电脑壁纸,太美了,永远看不腻! 金发诚可贵,黑丝价更高,若为加藤惠,两者皆可抛! 如有侵权私信删除。...
86
万泉湖风景区 万泉湖风景区位于林州市南部的淇,淅河交汇处。 是国家AAAA级旅游景区,这里有淇河湿地公园,有豫北最大的涌泉群——石门涌泉。大小泉眼数不胜数,生生不息,汇流...
97
抖音阿拉善英雄会一人战7人女主照片是谁 一卷边女战7雄的视频是真的吗 10月5日,第14届阿拉善英雄会收官,有自媒体发文称活动中疑发生聚众淫乱、多人打斗等乱象。 9日,参加英雄...
90
长期服用舍曲林,4大副作用要知道! 舍曲林是临床上常用的一线抗抑郁症药,副作用相对少而轻微,但长期服药,可能会出现以下4大副作用。 1、胃肠道系统:恶心、呕吐、厌食、口...