3700元!iPhone16迎来政府补贴 15%补贴力度 买贵“没必要”
3700元!iPhone16迎来政府补贴 15%补贴力度 买贵“没必要”
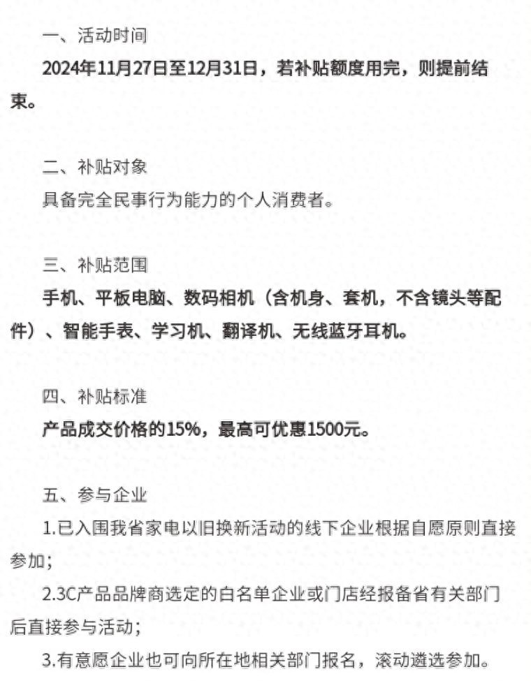
最近这个百亿补贴的事情,大家都在关注,都想买手机便宜点,但是一般百亿补贴都在线上平台,现在线下有一个东西叫政府补贴,优惠力度也很大,这个政府的优惠力度主要集中在3C数码产品和这个大家电上面。

比如最近江苏这边就开启了政府补贴活动,大家电能补贴20%,3C数码产品能补贴15%,但是电脑似乎不在这次补贴范围内,主要还是手机平板。

如果说你买iphone16的话是比较划算的,因为iphone16这次说实话提升相对一般。还是一个60hz刷新率,还是128g内存5999起售,我们一般都不太推荐的,但是现在能打八五折,优惠15%还是可以考虑的。

iphone16原价是5999,85折之后,差不多5099就可以买到,如果说你选择二手九九新的话,也差不多就是4800,线上还有一种渠道叫做美版有锁手机3700就可以买到。有人说,这个美版有锁手机比这次的这个政府补贴不上更便宜一些吗?

但是这种美版有锁机3700的价格是有原因的,因为它的sim卡槽需要进行特殊改造,外观会有瑕疵,而且没有售后,所以江苏的朋友,想买手机的,就利用好这次政府补贴,抓紧下手。
标签:
130
【行走河南·读懂中国】司母戊大方鼎出土地安阳武官村:打造民俗文化村 鼎鼎有名的国宝司母戊大方鼎(也称后母戊鼎)出土于安阳市殷都区北蒙街道办的武官村,11月4日,记者来到...
127
张艺上一身黑色装扮低调简约,黑色短上衣露出迷人小蛮腰 2021年6月29日,张艺上现身北京机场,她一身黑色装扮低调简约,黑色短上衣露出迷人小蛮腰。 张艺上现身北京机场,她一身...
111
全国国际式摔跤冠军赛河南选手1金2银1铜 河南日报客户端记者 黄晖 9月29日,记者从河南省重竞技航空运动中心获悉,2024年全国国际式摔跤冠军赛当天在广西壮族自治区贵港市体育中心...
160
必备电话簿!100个超实用电话号码送给你 来源:人民日报微博 人民日报微信 手机丢了,解绑支付宝打什么电话?收到诈骗短信,如何举报?网购出现问题,如何投诉?生活中可能会遇...
189
北京西二旗为什么这么堵,以后会缓解吗? 北京西二旗位于北京市海淀区,是北京中关村科技园区的一个重要组成部分。由于其位置靠近繁华商业区和高新科技园区,以及拥有大量住宅...
120
Fresh馥蕾诗红茶塑颜紧致睡眠面膜 即时效果:5.0 保湿度:5.0 贴合度:5.0 温和度:5.0 滋润度:5.0 在每天的化妆中都离不开面膜的滋养,有了面膜就感觉脸部的肌肤水润光泽了很多,看...
86
6分钟的舒缓流瑜伽,减肥,又缓解疲劳! 视频加载中......
189
【解民忧 纾民困 暖民心】大东区东站街道瑞家社区:现场办公“面对面”一线“ 解难”心贴心 住房是关系人民福祉的大事,涉及广大群众切身利益和社会安全稳定。大东区不动产中心...
153
“死神”方便KO“东方不败”马库斯 视频加载中......
98
银华内需年内净值涨逾50% 中证网讯(实习记者 余世鹏)银河数据显示,截至上周五,银华内需精选混合(LOF)今年以来的净值涨幅已达50.36%,在同类415只基金中排名第一。 银华内需精...
92
音悦Tai疑似倒闭怎么回事?音悦Tai官网APP数据异常视频无法播放原因 中国小康网12月4日讯 国内知名MV网站音悦台被传疑似倒闭。据多位微博大V爆料,知名音乐网站音悦Tai,官网无法正...
114
我国的主要矛盾 19世纪70年代后,也就是世界进入帝国主义时代,整个东方包括东欧,俄罗斯的情况都差不多。这些国家资本主义还没有得到充分发展,外部帝国主义就开始入侵,无产...
66
实拍乡间小路上的赛车比赛,太疯狂了! 视频加载中......
78
大美医者∣爱心守护 温暖相随 宋博 医生,不仅能为患者解除病痛,更重要的是给予人们温暖和生活的勇气! 医院里,我们经常会看到医生和患者之间的一些感人瞬间,经常为医护人员...
54
陈永贵,曾经的农民副总理,他创造了“农业学大寨”的一面旗帜 陈永贵的政治生涯与家庭:责任与爱的故事 引言陈永贵,一个从农民到副总理的政治家,他的故事充满了传奇色彩。...
126
扒一扒汉兰达系列 汉兰达作为丰田旗下的明星SUV担当,现款汉兰达为第四代,源自TNGA-K平台,排量有2.0T,2.5混动,2.4T及混动和3.5,从油机到HEV再到PHEV,不可谓不丰富。丰田现在更是要...
176
ps实战案例:图层蒙版与渐变工具组合应用 #ps图片边缘虚化 实战案例:PS。 给大家讲一下这种图片和背景融合的效果怎么做。 ·首先需要创建一个新的图层,填充颜色放在图片图层的下...
76
一段美妙的鼓书:坦坦荡荡光光亮亮人生才不迷茫 视频加载中......
168
小品《以貌取人》宋小宝 小沈阳 视频加载中......
81
舞曲《歌在飞》两男子街头演跳引来众人围观 视频加载中......