建议收藏!《企业费用报销管理制度》
为规范各项费用报销及付款程序,加强财务管理,控制成本,切实保障公司利益,特制定本制度。
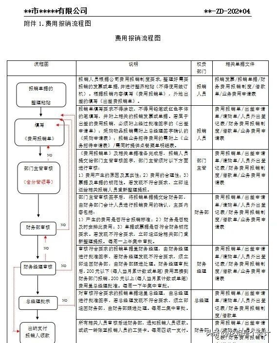
第一部分 报销的审批流程及原则
(一)报销流程
1.一般的报销流程(预算范围之内或有经审批的费用)
经办人—>本部门主管(或经理)—>分管领导(如有)—>财务专人审核—>财务经理核准—>总经理/总经理授权人审批—>出纳支付—>财务专人入账。
2.特殊的报销流程(预算之外或没有经审批的费用)
2.1.原则上预算之外或没有经事先申请的费用是不予以报销支付的,如确属公司正常经营和发展需要而发生的开支,须经办人补申请报告报总经理特批,申请报告须列明费用报销的理由,并按以下流程报批。
2.2.经办人补申请报告—>本部门主管(或经理)核实—>分管领导意见(如有)—>总经理特批—>经办人填制费用单据并附申请报告—>分管领导审核单据(如有)—>财务专人审核—>财务经理审批—>出纳支付—>财务专人入账。
(二)费用审批原则
1.费用报销需经办人的主管领导批准,不得自主批准自己的报销费用。
2.不得逾越流程,不得未经直接领导审批,直接提交公司总经理审批,不得未经财务人员审核[各类审计方法案例报告模板关注公众号内审网可查阅获取,内审网注]直接提交公司总经理审批。
3.出纳必须凭总经理、财务经理均签名后的报销单支付相关费用,一旦发现违规操作,对出纳通报批评,并实行扣除当月绩效奖金50%-100%的处理,如造成经济损失,由出纳及相关人员承担连带责任。
4.费用报销原则上不得跨月(如外地出差时间较长除外),业务人员及各员工每月应把报销凭证及时传递给公司财务部报销。
(三)报销经办人、审核人及审批人的职责
1.经办人:因公办理业务时应向对方索取相应原始单据,经济业务发生后应及时准确的填写报销单据,对经办的经济业务及提供的原始单据的真实性负有直接责任,同时在每张票据反面签字确认。经办人有责任及时向财务人员提供其审核所需相应文件或资料。
2.部门负责人:对本部门发生的经济业务进行确认及对经办人提供的原始单据进行审核,对报销业务负有直接审核责任,并有责任协助财务人员的审核工作。
3.财务人员:审核报销的经济业务是否符合相应规定,审核报销所提供的原始单据是否符合相应的要求,审核报销单据中是否按要求填写相应的项目和内容。对不符合要求的报销单据、原始单据及填写不规范的行为提出相应的处理意见。财务人员对所报销的票据,务必进行官方平台查验,确保票据有效合法。
4.分管领导:对所有负责的部门费用进行全面管理,在公司授权范围内审核所管理的各部门的费用报销。
5.财务经理:从财务专业及上市规划前瞻性预控能否通过四大审计并出具无保留意见的角度,核准所有费用单据及资金付款的合法、合规性、合理性。
6.总经理因出差在外,需临时授权签署指定代理人办理审批报销、支付业务,并交财务部备案,指定代理人可在期间行使相应的审批的权力,事后总经理补审批及签字。
第二部分 报销总体原则
1.预算内的费用方可直接报销。
2.所有的报销均遵循“谁支出,谁报销”的原则,严禁假借他人的名义报销自己费用的行为。
3.严禁报销虚假费用的行为。
4.无预算或预算外的费用报销须财务经理签署意见、总经理批准后方可列支。
5.每办一次业务,应该填写一张报销申请单。业务招待费用、物资采购、餐费不论金额大小,一律每发生一次填写一张。笼统地在报销单上写上“×”月的费用,或多次业务单据分不清的,财务部不予受理。
6.所有费用开支,应“先申请,后开支,再报销”的流程,财务人员应根据预算来审核和支付。相关预算外费用在发生费用前,应该先书面请求总经理,得到批准后才可以发生相关费用,坚决杜绝“先斩后奏”的现象,事先申请以总经理签名的日期为准、总经理外出时,或本人出差在外遇急情况时,应电话或邮件通知总经理,得到许可后才可进行。事后应及时补充申请表,作为报销的依据。
7.关于报账时限,上月25日后至当月25日期间费用必须在当月报销。差旅费用必须在结束后五个工作日内报销、逾期单据,财务部不再受理,由此造成的损失,由报销人自己承担。因单据不合要求不予报销,被退回按规定不可以重新再报销,违者一经发现,将严肃处理。特殊延期(如外地出差时间较长),需提出书面报告,主要部门领导由总经理签署意见后才可以报销。
8.跨年度的费用必须在次年1月15号之前填单报销,年终结算后不管何种原因均不得报销上年度费用。
9.大额支付款项必须使用电汇转账等银行结算方式,超过10000元(大写人民币壹万元)而用现金支付的,提前报备及报销时必须详细说明原因,经财务部审核;如无正当理由,一律退回。
10.从出纳处领取报销款时,需报销人签名确认。对于领款不方便的需要他人代领的,本人应该出具书面代理书,指定代理领款人。由代理人在领款表签字,无书面代理书,其他人不得代领,发放人员有权拒绝。出纳把代理书附于领款表后。财务经理不定期抽查款项是否如实发放。
11.所有的费用支出,均需提供有效的付款记录(银行刷卡/微信/支付宝等电子式)。业务招待费(餐费)需同时提供点餐菜单明细表。特殊情况除外。
第三部分 原始凭证粘贴要求和报销单据填写规范
1.所有的报销单据、借支单的所有内容均需完整填写,一律用黑色钢笔或签字笔填写,严禁使用圆珠笔或铅笔或红字笔填写单据、严禁涂改,力求整洁美观。报销单位“经办人”务必由本人亲笔签名并且以正楷字书写,单位填写不齐全和涂改的,一律不予受理。
2.因公发生经济业务时,经办人员必须向对方索取原始单据。未取得原始单据或虚假的原始单据一律不予报销。
3.报销时提供的原始单据必须是由税务部门监制的发票或由财政部门监制的收据,以及预算报告、专项申请等作为附件。原始单据必须真实、合法,与开支的内容得一致。对于标有“顾客(单位)名称”的发票务必由开票人填写本公司名称,自己补充填写为无效发票,不予受理。电子发票或纸质打印的普通增值税发票,必须填写公司及税号,否则不予受理。另报告、申请等附件必须经权限人员签字同意的纸质件。
4.各种类型的发票应该分开粘贴,并在粘贴单上标出共 XX 张,金额 XX 元。票据粘贴混乱,不注明张数、金额的单据一律退回。
5.原始单据遗失的,尽量取得了出票单位的原单据复印件并盖上出票单位的财务专用章,经财务部签署意见后方可报销。
6.由财务部会计负责财务报销审核,出纳负责支付款项。每月由费用会计将《费用报销汇总清单》(包括填报金额、审核金额、抵借款情况、实报金额、汇款日期等项)并将用传真或电子邮件知会长期外地出差人员。
7.报销的原始单据要用《报销单据粘贴单》(属二级报销单据)粘贴,并贴在装订线以内。
8.同类性质、长宽略相等的小票(如:高速公路过桥费、公交车票等)粘贴首先把叠加的小票用剪刀从左边修剪齐,然后用右手往右折动,待每张小票间隔一定距离后,在其背面涂上胶水,靠齐《报销单据粘贴单》装订线左侧粘贴。
9.长条形出租车票同样靠左粘贴,且以不超过《报销单据粘贴单》整个宽度为限。
10.对大于《报销单据粘贴单》尺寸的原始单据不需用《报销单据粘贴单》粘贴,直接从左边修剪齐后,附在对应业务使用的一级报销单据上(例如:差旅费报销单》、《费用报销单》,都属一级报销单据)。
11.发票和类似白条(含收据、过期无效发票、送货单等)要分开填列单据(含费用报销单)。
12.零星购物未取得原始单据的情况,填《费用报销单》,后附《入库单》、部门主管/分管领导审批的《物资采购申请单》,通过费用报销审批流程后,才能报销。
13.零星购物未取得发票但取得白条、收据或送货单的情况,同上操作。
14.未取得原始单据的、现金支付的费用报销(包括红包、现金赞助、赠送现金等),另单独填《费用报销单》,并在“备注栏” 注明事由,报总经理批准,财务经理核准后,才能报销;临时工劳务费由行政部门申报,分管领导审核后,财务经理审批,呈总经理审批方可报销。
15.行政或财务部,如购置总额不超过1000元以下的办公用品、办公用具及低值易耗品,凭申请计划购买,不留库存,以便尽量压缩、减少库存资金;对1000元以上的办公用品、办公用具及低值易耗品,需要行政部或财务部办理出入库手续,凭入库单及发票才能报销。
16.固定资产的大修理费用,应事先提出修理申请计划,经各使用部门分管领导同意后才能进行大修理,完工后凭相关发票、清单办理报销手续。同时按《固定资产管理制度》执行。
17.行政用品、用具等财产的购置须事先写好申请报告及资金预算,由行政部经理、分管领导批准后方可借支,凭发票单据报销。
18.当月各职能部门发生的费用要及时报帐,在次月5日前要办理报销(长期外地出差人员除外)。
19.持“谁承办谁报销、使用部门确认,入其费用”原则。
20.包括公司各部门除装修押金等短期(原则上三个月内)可以退回款项的原始单据之外,其他原始单据(包括押金、保证金、合同等)必须于发生次月5日前交回公司财务部。
21.所有的报销单据,均不可以使用订书机装订单据(含报销单、发票及黏贴单等),财务审核岗有权拒绝接受。
22.审核符合要求的报销单据呈财务经理,由财务经理进行批准签字,若财务经理发现不符合要求,须立即退回财务部,由财务部跟进处理。财务经理审批后,200元以下(每人当月累计数或单笔)费用直接到财务部门报销,200元以上(每人当月累计数或单笔)费用需呈总经理批准。
第四部分 主要费用管理具体规定
费用管理的把关人为财务人员,财务人员应遵循《资金审批权限》和《费用预算制度》中的规定对每笔发生费用进行核查,并及时对一些费用进行归集汇总,提供准确的财务数据。
一、办公费
文具、办公用品,低值易耗品,网络配件等物料用品一律由行政部门统一采购,其它员工不得私自采购。报销时应填写完整的采购清单、小票、供应商送货单(详细列明所购商品明细),仓管、结算部门的验收证明方可报销。并做好各部门的领、用、存登记;如不能按规定提供附件一律不予报销。
二、交通费(市内交通费)
1.提倡节俭,外出办事,应尽量乘公交车或地铁,严格控制出租车费;如有特殊情况需乘坐的士,应事先获得总经理批准。
2.发生费用后,应立即填写报销单,频繁外出的可以一周报账一次。
3.对于出租车票,必须取得税控出租车票,手撕发票一律不予以报销,报销人在车票的背面写上起止地点并签名。
4.连号的公交车、地铁或出租车票,不论何种原因都不得报销。
5.对于长距离(如跨城市)的出租车票,比照长途车的票价予以报销,多出不报。
6.驻外人员确因工作需要乘坐出租车应该详细填写《市内交通费汇总表》内容,如:时间、事由、往返地点、金额,“备注栏”注明同行人或携带物品数量,以出租车费用统一申报,经部门主管、分管领导审核后,方可申请报销。
二、通讯费
行政部按实际发生金额报销。
三、招待费用(含公关费用)
1.凡因公司发展需要而发生的招待费用(含公关费用)(包括餐费及赠送礼品费用),必须事前提出专项申请,根据《资金审批一览表》的规定由相关人员审批。
2.报销时必须提供已经审批的《业务费用申请表》( 200元以内除外),报部门负责人备案即可,财务人员核对报销内容是否与《业务费用申请表》内容一致,如果是赠送礼品,需要提供《礼品清单》。
3.经办人在报销招待费用时应注明以下信息:招待时间、招待理由、招待人员、陪同人员、招待地点。
4.招待费用发生一周内,经办人应及时办理报销手续并办理相应的还款手续。
5.餐费标准100元/天,据实报销,接待单位统一安排伙食的,不得另行报销餐费;因开展业务需要宴请客户的,按被接待人员级别报销业务招待费执行。
6.根据被接待人员级别以及与公司业务关系程度分为:贵宾级、贵客级、客人级三个接待级别。
6.1.贵宾级:与公司战略发展、重大合作相关的主要领导,以及公司重要投资方的领导等。
6.2.贵客级:项目所在城市主管部门的主要负责人,以及有重要业务往来的主要领导等。
6.3.客人级:城市主管部门的一般工作人员,相关合作单位或机构的一般工作人员等。
7.业务招待费标准
级别
餐用标准/人
酒水标准/瓶
贵宾级
≤600
≤1000
贵客级
≤300
≤800
客人级
≤150
≤200
8.接待要求:依据接待方案,由接待方案编制人总负责,各项接待任务负责人负责所司接待任务,进行接待实施,减少不必要的陪同。系统内各单位之间学习交流及差旅,不得组织内部招待、相互宴请等。
四、差旅费
(一)差旅费报销具体原则
1.为了提高出差人员办事效率,节省时间和节约开支,公司员工出差,在选择乘用交通工具、住宿、应酬餐饮等方面,应根据实际情况,按级别、按目的地的实际消费水平等来选择所需乘用的交通工具、选择住宿的宾馆以及应酬餐饮的等级,具体标准按以下制度实行。
2.差旅费指相关人员因公出差,如:参加公司组织或培训等活动、市场督导、视察、指导工作而发生的交通费、住宿费等,除此类活动外,各分管的高管(主管或经理)另行有出差活动需事先报总经理审批,其他人员另行有出差活动由其主管或经理审批,否则费用自理。
3.员工因公出差宴请关系单位人员,则当餐次不可报销出差伙食补助。
(二)差旅费报销规定
1.出差费用的报销、凡属公司职能部门的报销应于返回公司7日内整理后由财务经理签名报销;属公司费用按相应审批程序报销。
2.差旅费报销应按时间发生的顺序、地点、路径填写 ,车费、补贴要分开填列,并要有部门主管/经理的审批意见。
3.《差旅费报销单》除反映出差人员出差期间发生的路桥费、油费、出差期间的车费、补贴外,不属于以上的其他费用(业务招待费、房租费、广告、宣传费、办公费、水电费、信息费等),另单独用《费用报销单》分开填报。
4.如果一笔业务,要贴多张差旅费报销单,经办人应在每张报销单大写金额的左边注明共多少张,本单是第几张;或用分数(N/M)表示,M表示共M张,N表示第N张。财务人员审核时,应在第一张单右下边空处用钢笔注明共多少张,“合计金额”多少。每一张差旅费报销单都要有经办人、部门主管/经理、费用会计签名,财务经理或总经理只在第一张差旅费报销单(含:合计汇总实报总金额、总张数)上签批。
5.下级陪同副总经理级以上的领导同时出差,如属开会、考察,统一按排食、宿的,全部按实报实销处理;如开会、考察不按排食、宿或是其他公务,则按“就高不就低”的报销标准处理。
6.同次出差,如属两位或三位员工性别相同者,除经副总经理或以上领导审批同意住单间房的以外,原则上要求住标准双人、三人间,并按较高职级员工住宿标准报销一个人的住宿费。
7.出差地客户能安排住宿者,出差人员不得报销住宿费用。
8.当日12:00时前出差,可享受全天出差伙食补助;当日12:00时后出差,可享受半天的出差伙食补助。
9.员工出差期间的住宿费本着“根据发票限额据实报销”的原则。
10.出发地或目的地到机场的交通费实报实销。
(三)办理出差申请、借支及报销手续
1.公司员工出差时,须事前填写《出差申请表》(需注明出差人数)并经部门主管或经理及分管领导总监审批。
2.出差借支,经办人应事先填写《出差申请单》,并根据《出差申请单》,根据公司差旅费标准、预计出差天数、出差人数,计算借支金额,填写《借款单》,按《资金审批流程/权限一览表》报批。
3.差旅费报销时,报销人转交《出差申请表》及出差费用票据给相关会计审核,会计审核后呈交财务经理核准,总经理审批,会计录制记帐凭证核销。
(四)差旅费中交通费的报销标准
1.享受交通工具标准
交通工具种类
等级
级别
飞机
火车/高铁
轮船
长途汽车
集团高管、高级副总裁
公务仓
空调软卧/商务座
一等仓
豪华大巴
各事业部第一负责人、各职能中心第一负责人
经济仓
空调软卧/一等座
二等仓
豪华大巴
其他员工
经济仓
空调硬卧/二等座
三等仓
豪华大巴
2.交通费的报销规定
i.按享受工资待遇来划分,享受主管级待遇,对外使用经理名义者,按主管级选择所乘交通工具。
ii.因工作需要选择使用非本级别的交通工具者,须报总经理特批。(除集团高管、各事业部及职能中心第一负责人外,其他员工出差不可选乘飞机头等舱/公务舱、动车/高铁一等座、火车软卧等。城市间高铁/动车在4小时以下的,必须选择乘坐动车/高铁。)
iii.如员工自己要求乘坐超标准交通工具,公司只按相应标准予以报销,差价由员工个人负担。
(五)差旅费中住宿费标准、伙食补贴标准
包括:住宿费标准、伙食补贴标准、市内交通费标准;根据划分区域不同,来确定不同的差旅费报销标准(单位:元/天/人)如下:
直辖市、省会城市、特区及旅游热点城市如下
北京
南京
昆明
贵阳
乌鲁木齐
天津
杭州
大连
成都
兰州
上海
广州
厦门
拉萨
珠海
重庆
深圳
青岛
丽江
三亚
济南
武汉
西安
海口
/
职位
城市划分(单位:元/天/人)
直辖市、热点省会城市、特区及旅游热点城市
其他城市
餐费补助
本市业
务交通
集团高管、高级副总裁
≤1000
100
据实报销
各事业部第一负责人、各职能中心第一负责人
≤800
≤600
其他员工
≤600
≤400
说明:1.若出差时由接待方提供食宿,公司不再报销住宿费用。
2.出差长途交通:总经理、副总经理可乘坐飞机、其他员工若乘坐飞机必须经总经理批准,方可报销。
3.出差住宿:在标准范围内凭票报销,超出部分自付。
4.市内交通费:因公发生的交通费(公交车、中巴车等)凭票报销;如因特殊情况(重大事件及突发事件)乘坐出租,需附《市内交通费汇总表》报主管审核,注明时间、事由、起始地点、金额,并在票据上注明,报财务经理和总经理审批后,方可按实报销。
5.司机因公自驾车省外出差发生的杂费、过桥费、停车费据实报销。
六、公务车费
1.汽车使用费每月由主要部门司机或各分管领导提供相关有效发票(如汽油票、过路、过桥费、停车费、保险费、维修费等),以报销方式领取。
2.各分管副总经理自有车辆实行车辆费用包干制,每月车辆使用费:( )元,超出费用不再报销;外出不能再向公司单独申请用车,但特殊情况,可搭便车;个别分管副总经理未有小车的不享受此政策,但因公用车可向公司单独申请。
3.主要部门自有车辆的费用实行限额报销政策,每月固定车辆使用费在额度内实报实销:A(一级城市):元:B(二级城市):C(其它区域):元。超出此额度的相关费用(包括燃油费、路桥费、停车费、洗车费、违规违章罚款、交通事故赔偿等)不再报销,保险费,车辆使用税,维修费等非日常费用另行报销,但费用开支必须实事求是,一经查出弄虚作假,取消报销,并处3倍罚款。5000元以上的车辆维修必须专项报经公司行政部/营运中心批准,(无车时本条暂不执行)。
4.汽车使用者,应遵守公司《车辆管理制度》与交通法律及法规,如违反公司《车辆管理制度》与交通法律及法规而导致的违规违章罚款、扣分等应由使用者承担相应的责任。
七、会议费
1. 此会议费仅指主要部门内部会议场地租用费、餐费、物品费、交通费、住宿等费用。内部会议具体指月度总结、月中会议、经理沟通会议等。
2.会议原则:
2.1.严控大型会议:减少现场大型会议的组织。如必须立会,需精细化制定会议预算、流程、方案,审批通过后方可召开,费用支付时,需随附会议议程、纪要等相关会议材料。
2.2.严格年会管理:各单位组织年会及半年会前,应报总经办审核。不可在五星级酒店召开、不可违反住宿标准。
2.3.严控电话会议:具备网络条件时,需使用“企业微信”召开相关会议,不得使用会畅电话会议。
3.经办人在报销会议费用大的时必须遵循真实完整的原则,在报销单中需注明以下信息:开会主题、会议地址、物品清单,会议费用应按场租、餐费、物品费用,交通费,住宿等分类汇总,直接写会议费用XX元的不予报销。
4.在会议同时发生的活动费,奖励费用大的应单独填写报销单,按活动费用大的奖励费用规定报销。
5.超预算或无预算举办会议,一律不予报销。
6.会议结束后一周内,会议主办方应及时办理报销手续并办理相应的还款手续。
八、其他事项
除政府部门强制规定需绑定公司账户扣款的费用(如:施工水费、电费、税款、社保、电话费等),严禁业务部门绑定公司账户直接扣款,同时经公司账户直接扣款的款项,需扣款后行政部负责跟进及提供有效票据与费用报销单等至财务部。
第五部分 报销时间规定
1)每周一财务部集中复核。
2)每周二为总经理或授权审批人、财务经理集中办理费用报销审批[各类审计方法案例报告模板关注公众号内审网可查阅获取,内审网注]的时间,特急的除外,以节省领导时间、提高办事效率。
3)每周四出纳统一支付报销款项。
4)月底发生的费用须于次月5日前办理报销。
第六部分 福利费开支及审批
职工的因公负伤医药费用、职工生活困难补助,经部门主管(经理)核实,分管领导确认,按对应岗位审批权限审批后,给予报销。
第七部分 附则
1.本制度自颁布之日起实施。
2.本制度与《资金审批流程及权限一览表》及《费用预算制度》等有关文件共同实施,解释权归公司财务部。
3.本制度正处于不断完善之中,如有不当之处,有待修正;由财务部负责解释,并出台临时补充规定、通知,报总经理审批后实施。
4.适用范围:本制度适用公司全体员工。
5.各部门具有财务管理制度中所规定的部门权限,但没有最终的财务支出审批权,所有财务支出审批权均由总经理负责或总经理临时授权人负责。
6.凡此前相关规章制度涉及内容与本制度有冲突的,以本制度为准。
XX公司
202X年X月X日







“免责声明:图片、数据来源于网络,转载仅用做交流学习,如有版权问题请联系作者删除”