分立25年后再次合并,中国船舶宣布吸收中国重工!
分立25年后再次合并,中国船舶宣布吸收中国重工!
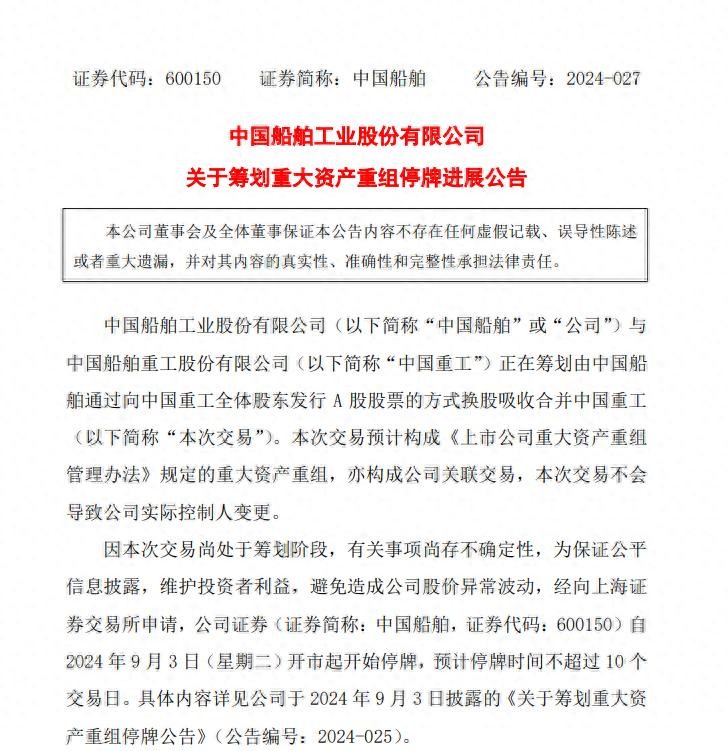
最近一则消息在造船行业迅速传开,中国船舶和中国重工作为两家造船业巨头发布公告称计划合并,此次合并以中国船舶定向中国重工全体股东定增A股股票的方式来换股吸收中船重工。因此,两家的股票还从9月3日开始停盘交易。

两船合并如何解读
由于历史原因,很多行业垄断性国企在历史上都是政府部门,尤其是在计划经济年代,每一个大型行业本身可能成立一个单独的部委,诸如历史上存在的航天工业部、电子工业部、兵器工业部等等。船舶工业在计划经济年代同样有一个单独的部委,叫做第六机械工业部(船舶工业部),简称为六机部。

之后进入市场经济年代,国务院改革中将所有的行业部委改革成央企,诸如兵器工业部改革为中国兵器工业总公司,之后出于竞争机制考虑,单独企业容易造成效率低下,缺乏竞争激励其改革后中国兵器工业集团和中国兵器装备集团,业内称之为北方工业和南方装备。在这种竞争思路下,行业内国企也通常分为两个甚至更多的企业,可能是直接在国资委下分为两个,也可能是在内部分成竞争关系的子公司比如中航工业下的沈飞和成飞。
船舶工业同样采取了这样的竞争思路,在市场化改革后,第六机械工业部船舶工业部改变体制转型为中国船舶工业总公司,之后出于竞争关系考虑,在1999年将其拆分为中国船舶工业集团有限公司和中国船舶重工集团有限公司,和兵器工业部门拆分后的叫法类似,业内通常称之为“南船”以及“北船”。

两大集团作为部委改制企业,业务范围包含船舶工业的方方面面,包括船舶总装,配套平台服务以及创新平台。关于两大巨头合并后的具体重组方案,有分析人士认为包括两方面。第一是船舶总装平台业务的整合,中国船舶集团会对旗下上市公司进行整合,吸收中船防务以及中国重工,注入沪东中华造船这样的优质未上市企业,同时剥离掉不良资产。另一方面,在配套平台业务上,可能将资产整合到中国船舶重工集团动力股份有限公司旗下,壮大该公司的综合实力,使其成为动力和配套的平台企业。

两家集团合并可以减少内部无序竞争,提高企业的盈利能力和竞争力,符合全球化趋势,尤其是近几年来,中国船舶工业逐渐接替韩国成为全球新的造船中心。根据《2023年全球造船业市场报告》的数据,2023年全球造船完工量为8000万载重吨,新订单为9739万载重吨,造船企业手持订单量为25064万载重吨。而根据中国船舶工业协会的数据,在2023年中国接手新订单量达到7120万载重吨,占全球市场的66.6%。这主要是由于中国造船行业总是能给出更低的报价而形成的,但是中国造船业内部为了得到更多的订单,无序降低报价也影响了行业本身的盈利和长期发展。
而在2024年上半年,中国船舶营收为360.17亿,同比提高17.99%。中国重工上半年营收221.02亿,同比提高31.05%。两者重新合并后可能打造一家年收入超过1200亿的超级船业巨头,是韩国造船巨头现代重工的年收入的两倍。
造船业进入利润兑现期
造船行业具备较强的周期性,周期变化的核心在于供需关系,一般而言,生产企业的生产能力在短时间内是固定的,周期波动的主要因素是需求端口。需求变化主要来自于经济增长和贸易物流发展产生的新需求以及船只大龄淘汰后引发的替代需求。船东们往往也是根据航运需求增长或者船队需要替换更新时向船厂下订单。

一般而言,船舶的寿命在20-25年,根据数据,2023年全球船队中有12.5%的船舶服役超过20年,预计在2028年会迎来更替需求的高峰。2020年后,由于国际贸易的繁荣,新的造船周期也开始启动,但是从接单到交付,船厂需要1到2年甚至更久的时间才能实现利润的落袋。
这一点在2024年上半年的财报中得到确认,在上半年,中国船舶净利润14.12亿同比提高155.31%,中船重工净利润5.32亿同比提高177.13%,尤其是第二季度业绩表现十分出色,在第二季度中国船舶扣非净利润8.599亿环比第一季度提高154%,中国重工实现扣非净利润3.548亿,环比提高299%。

而在可预见的未来内,仍然有不少的需求,在2024年上半年中国船舶新订单有油船35艘、散货船31艘、液化气船18艘、PCTC船14艘和集装箱船10艘。这些订单中,中高端船型的占比超过70%,批量化订单的占比超过70%。为明年以及后年的业绩作出了保障。可以推测,在未来一段时间内,造船行业仍然会有不错的利润兑现。
标签:
197
鹅养殖怎么管理?鹅一日龄至出栏的饲养管理 导语:养殖过程中,棘手的问题非常多,但是需要我们有一双爱发现问题的眼睛和一双勤劳的双手,这才是成功的关键,如果您的养殖过程...
171
学费仅23000,市内外都招!绵阳中学实验学校2020年高中招生公告 学校简介 绵阳中学实验学校秉承“为每一位师生创造最佳的发展空间”的办学思想,以“立足绵阳、辐射全川、面向全...
92
湖南湘江新区洋湖街道新生社区:创新“走解宣赞”工作法 提升基层治理效能 社区是城市基层治理的“最后一公里”,居民小区是社区治理的“神经末梢”。近年来,洋湖街道新生社...
138
东晋十六国进武庙的名将之一陶侃:平叛乱、治荆州,稳固东晋基业 #风华绝代:东晋名将陶侃# 千古流传的历史长河中,曾涌动过一位英勇而睿智的将领,他名叫陶侃。活动在中国东晋...
60
2022年平凉市产业布局及产业招商地图分析 中商情报网讯:平凉地处陕、甘、宁三省(区)交汇处,东邻陕西咸阳,西连甘肃定西、白银,南接陕西宝鸡、甘肃天水,北倚宁夏固原、甘...
168
4-0!世预赛中国球队首胜:FIFA第154快晋级36强赛,上万球迷狂欢 阅读此文前,麻烦您点击一下“关注”,既方便您进行讨论与分享,还能为您带来不一样的参与感,感谢您的支持。 历...
53
老照片:战场上越漂亮的女兵越危险,美军对付女战俘的秘密武器 大家好,我是七七,今天为大家整理了一些战场上的美女老照片,不过可不要被她们的外表所迷惑,在战场上,她们可...
50
绝代佳人:达科塔•范宁 达科塔·范宁(Dakota Fanning),1994年2月23日出生于美国佐治亚州,美国女演员。 达科塔•范宁外形条件出众,从小就长的机灵可爱,而且能说会道。而长大后的...
105
江山信息网丨 2020年市政府民生实事项目出炉 都是你关心的 民生由民定,实惠由民享。新的一年,市政府将实施哪些民生工程?在江山市第十六届人民代表大会第四次会议上,代表们为...
78
吉布森攻击属性很强 关键时刻能解决问题 据了解,北京首钢队已经与后卫外援吉布森完成了签约,球队也已经为吉布森订好了来华的机票。吉布森此前曾经在浙江广厦、青岛、江苏男...
115
13条比整容还狠的变美小秘诀 没有谁比谁漂亮, 只要你懂的爱自己, 你也会是众人眼中的焦点。 几个小窍门,让你在不知不觉中美的冒泡~ 1.不要打着减肥的旗号而不吃早餐, 相反早...
78
长城到底是在前进,还是在后退? 说到长城汽车,在当下的汽车市场中,绝对算得上国产车企的第一梯队。旗下不仅仅有着丰富的汽车品牌,还在市场中有着很高的人气和销量。就比如...
147
一个人的独居生活,不是时光让我学会了坚强,是人生让我必须逞强 描述:每当夜幕降临,一个人的独居生活开始,空荡的房间中只有孤独的身影。没有人可以分享生活的喜悦与忧愁,...
78
肖战:一位多栖发展的青年偶像 在当下这个信息爆炸、偶像辈出的时代,肖战这个名字无疑成为了众多粉丝心中的闪耀之星。提及“肖战说的是谁”,我们不禁要深入探究这位青年偶像...
166
下周一起,部分公交线路有变! 合肥公交集团于2月20日起, 对12条营运公交线路实施 全部站点、全时段“视情停靠”以来, 受到社会各界好评。 自3月13日起, 合肥公交集团对第二批...
105
微信聊天消息提示功能更新了赶紧去设置吧 微信作为中国社交媒体的巨头,一直以来都在不断地进行更新和优化,以满足用户的需求和提升用户体验。最近,微信再次进行了一次更新,...
121
许昌8大推荐美食,这些地方美食值得你的品尝 许昌,河南省辖地级市,又称莲城,位于河南省中部,中原城市群、中原经济区核心城市之一,下面小编给大家分享一下到了许昌要品尝...
139
探访横店影视城,感受穿越时空的旅行,攻略全解 相对于影视拍摄基地,横店影视城绝对是最值得炫耀的地方,它横跨几千年的历史时空,从春秋唐园到明清宫苑,穿越几千年的古文化...
174
何猷君旧爱冒寒风冲凉驱霉运,父亲身家195亿,婚姻坎坷曾遭家暴 何猷君旧爱林慧俐是新加坡股王林荣福千金,2017年曾公开结婚生子的消息,虽然经历婚姻失败,但与儿子感情要好,...
53
汉贞妇曹节,被政治联姻牺牲,却是刀光剑影年代的一抹人性之光 东汉末年群雄四起,曹操为了巩固自己“挟天子以令诸侯”的权势,于建安十八年将自己的三个女儿曹节、姐姐曹宪、...