售卖隔夜三文鱼刺身?胖东来:奖励投诉者10万元,2人免职
售卖隔夜三文鱼刺身?胖东来:奖励投诉者10万元,2人免职
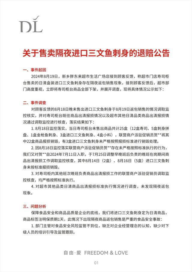
8 月 24 日,胖东来发布关于售卖隔夜进口三文鱼刺身的退赔公告:
2024 年 8 月 19 日,新乡胖东来超市生活广场店接到顾客反馈,称超市门店寿司柜台售卖的日清盒装进口三文鱼刺身存在隔夜返包销售现象,接到顾客反馈后,超市部门高度重视,即将寿司柜台商品全部下架,并展开调查。
对相关消费者进行退赔补偿:对投诉的顾客奖励 10 万元现金;8 月 15 日、8 月 17 日、8 月 19 日购买进口三文鱼刺身的顾客退款并每人补偿 1000 元。



标签:
109
宁德时代 2024 年上半年净利润 228.65 亿元同比增长 10.37% IT 之家 7 月 26 日消息,宁德时代发布 2024 年半年报:今年上半年营收 1667.7 亿元,同比降低 11.88%;上半年归母净利润 228.65 亿元,...
76
国家统计局:疫情对市场销售的影响是短期的、外在的 每经 AI 快讯,11 月 15 日,国家统计局新闻发言人付凌晖在国新办新闻发布会上表示,从下阶段情况来看,疫情对市场销售的影响...
140
非主流个性名(那些年你用过的非主流网名) 1.喝饮料会咬管子的姑娘 2.全世界按个wif 3.疯了累了散了拜拜 4.喝饮料会咬管子的姑娘 5.私奔的缩写是SB @ 6.我媳妇追我兄弟说试探我。 7...
94
埃尔多安:土耳其不允许任何形式的恐怖主义存在 当地时间 16 日,土耳其总统埃尔多安在 G20 峰会后的记者会上表示,土耳其未来不允许任何形式的恐怖主义存在。他说,土耳其将继续...
100
穆萨:我能在米兰踢出最高水平,这是世界上最重要的俱乐部之一 直播吧9月13日讯 今夏加盟米兰的穆萨表示,自己能米兰踢出最高水平,他还谈到了美国同胞普利西奇。 穆萨目前正在...
141
韩国踩踏事故死亡人数上调为 157 人 【新华社微特稿】韩国政府 11 日说,首都首尔梨泰院踩踏事故新增一名死者。至此,这起事故已造成 157 人死亡、192 人受伤。 韩联社 11 日援引韩国...
180
贵阳三名干部因三荔高速重大交通事故被处理 贵阳三名干部因三荔高速重大交通事故被组织处理 据悉,贵阳市三名干部因三荔高速重大交通事故被组织处理。贵阳市云岩区委书记朱刚...
93
铁路部门:Z22 次列车下车乘客中已发现 12 名阳性 铁路部门积极做好 Z22 次列车防疫协查工作 8 月 17 日,拉萨至北京的 Z22 次列车经停石家庄北站,在下车乘客 落地检 及后续排查检测中...
124
理想超充桩要支持车机降锁了 跟特斯拉一样方便 快科技 6 月 10 日消息,理想汽车宣布,理想超充桩的车机降锁功能已在研发测试中,预计 7 月底推送。 以往车主需要下车跑到充电桩附...
151
中国未来5大超级工程 中欧高铁:人类历史上最大的铁路工程。琼州海峡跨海隧道,符合国家建设海南自贸港的实际需求。墨脱水电站,能照亮大半个中国。藏水入江红旗河工程,总调...
172
智能电表怎么看度数 智能电表用电度数直接显示在液晶屏上,从左往右读即可。智能电表在正常情况下每隔几秒钟(默认5秒钟)就会刷新数据,其中包含使用电量度数,也可以手动刷新。...
178
马科斯宣布禁止,我驻菲使馆欢迎 问: 马科斯总统日前发表国情咨文时宣布,自 7 月 22 日禁止菲所有离岸博彩业(POGO)。过去几年中国驻菲律宾使馆一直呼吁菲律宾政府早日取缔 P...
129
自己灌的肉肠煮几分钟 自己灌的肉肠大约需要煮30分钟左右。肉肠的主要原料为猪肉,干制后比较难煮,一般需要30分钟左右才能煮熟,煮的时间越久,肉质越柔软有弹性,如果时间允...
65
郑州东站有火车吗 郑州东站没有火车,只有高铁。郑州东站,位于河南省郑州市金水区心怡路199号,由中国铁路郑州局集团有限公司管辖,是中国大陆特大型铁路枢纽站之一,是郑州铁...
108
西宁在哪里 西宁位于青海省东部、湟水中游河谷盆地,是青藏高原的东方门户,古“丝绸之路”南路和“唐蕃古道”的必经之地,自古就是西北交通要道和军事重地,素有”西海锁钥“...
117
bar是哪个国家的 bar指巴巴多斯,英文全称为Barbados,位于东加勒比海小安的列斯群岛最东端。巴巴多斯位于北美洲,是小安的列斯群岛中的一员,也是加勒比海旅游胜地,国土面积约为...
54
玉门关是现在的哪里 玉门关是现在的甘肃省敦煌市。 玉门关俗称小方盘城,位于中国甘肃省敦煌市西北约90公里处,是中国境内连通丝绸之路上的重要关隘之一,关城方形如盘,北、西...
80
石家庄取消常规全员核酸检测点,市民核酸检测去医院自费检测 接到石家庄市疫情防控办通知,现在全市范围內已经取消常规全员核酸检测点,并且要求不得随意扩大全员核酸检测范围...
108
一加 11 官宣定档 1 月 4 日:搭载骁龙 8 Gen 2,后置不对称三摄 IT 之家 12 月 26 日消息,一加手机官方今日宣布,一加 11 将于 2025 年 1 月 4 日 14:30 正式发布,号称是未来性能引领者,是...
151
棕叶子是什么垃圾 棕叶子属于湿垃圾的一种,因为棕叶子一般是指枯萎的树叶,所以属于湿垃圾。湿垃圾又称为厨余垃圾、有机垃圾,即易腐垃圾,指食材废料、剩菜剩饭、过期食品、...