突发!全系降价!股价接近腰斩

作 者丨左茂轩 尹华禄
编 辑丨张明艳 叶映橙
继续卷!理想汽车突然官宣,全线产品降价,MEGA 也降了 3 万。
4 月 22 日一大早,理想汽车发布 2024 款理想 L7、理想 L8、理想 L9 和理想 MEGA 全新价格,对四款车型价格下调。瞬间,# 理想降价 # 冲上热搜第一,网友议论纷纷。



除了理想汽车,特斯拉和小鹏汽车也在近日宣布降价。有网友说:" 一觉睡醒又亏钱了…… "


图 /21 世纪经济报道 记者左茂轩 实习生焦文娟 整理

理想汽车突然宣布:全线产品降价!MEGA 降 3 万
22 日早上,理想汽车官方公布了全线产品降价消息。同时,理想汽车还宣布将为 2024 款理想 L7、理想 L8、理想 L9 及理想 MEGA 的已提车车主提供现金回馈。

其中 L7 和 L8 系列的 Ultra 和 Max 版本降价 2 万,L7 和 L8 系列的 Pro 版本降价 1.8 万;L9 全系降价 2 万;理想 MEGA 全新价格 52.98 万元,较此前下降 3 万元。新定购用户及已定购未交付的用户均可享受新价格。


理想汽车股价大跌,距今年高位接近腰斩
4 月 22 日,理想汽车(02015.HK)开盘跌 5.93%,截至下午发稿报 96 港元 / 股,总市值 2037 亿港元。

值得注意的是,理想汽车较今年 2 月 28 日 182.9 港元 / 股的高点,已经跌超 45%。

此前宣布进行多项组织架构调整
据 21 世纪经济报道记者此前消息,4 月 3 日理想汽车内部发布全员公告,宣布开启矩阵型组织 2.0 升级,同时进行多个部门组织架构调整。这是 2025 年底理想汽车启动矩阵型组织升级后内部最大的一次调整。
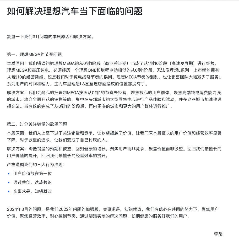
3 月 21 日,理想汽车 CEO 李想发布全员信,李想反思了自 3 月初理想 MEGA 上市以来遇到的一系列问题。


来源:理想汽车官微
对于纯电战略存在误判,公司内部过分关注销量的欲望问题,李想表示,将降低销量的预期和欲望,回归健康的增长。聚焦用户而非竞争,聚焦价值而非欲望。
按照此前的计划,理想汽车 2024 年全年销量目标为 80 万辆,挑战奔驰、宝马、奥迪在华规模,进入豪华品牌第一阵营。不过,由于当前面临较大的市场考验,有消息称,理想汽车已将 80 万辆年销量目标调整为 56 万至 64 万辆。
" 组织升级是企业进入更大规模和更难阶段最重要的考试题,90% 以上失败的企业其实并非是业务出现了问题,业务出现问题只是表象,而本质是组织能力与规模扩大、行业变化无法适配。" 李想表示。
在 MEGA 失利后,理想汽车如何调整战略姿态,在纯电动市场打出一场翻身战,是理想汽车从千亿规模迈向下一个阶段的关键之一。

特斯拉和小鹏汽车在近日也宣布降价
理想汽车不是近期第一家突然宣布降价的车企。
据 21 世纪经济报道此前消息,4 月 21 日,特斯拉宣布全系降价 1.4 万元。当前,Model 3 起售价为 23.19 万元,Model Y 起售价为 24.99 万元。
小鹏汽车 4 月 20 日宣布,即日起至 2024 年 5 月 5 日,推出限时 5 亿元购车补贴,覆盖小鹏 G9、G6、P7i、2024 款小鹏 P5 共计四款车型。理想汽车也罕见地加入了价格战,理想官方今早发布全系降价决定,宣布终端售价调整,降幅最高 3 万元。
据每日经济新闻不完全统计,4 月以来,已有超 40 家车企、共 128 个车系,进行降价或优惠调整。

SFC
本期编辑 江佩佩 实习生 苏锦宜
21 君荐读
理想汽车,重大调整!
